您的当前位置: 首页 > 每日地方

    2月27日,黄帝千古情景区、银基国际旅游度假区旅游直通车开通

    来源:大河网     时间:2021-02-26

0
  • 导读:

    大河网讯(记者祝传鹏通讯员汪军)2月25日,大河网记者从郑州交运集团获悉,为进一步满足市民游客探春踏青的出行需求,郑州交通旅游集散中心将于2月27日上午开通郑州至黄帝千古情景区和郑州至银基国际旅游度假区两条...

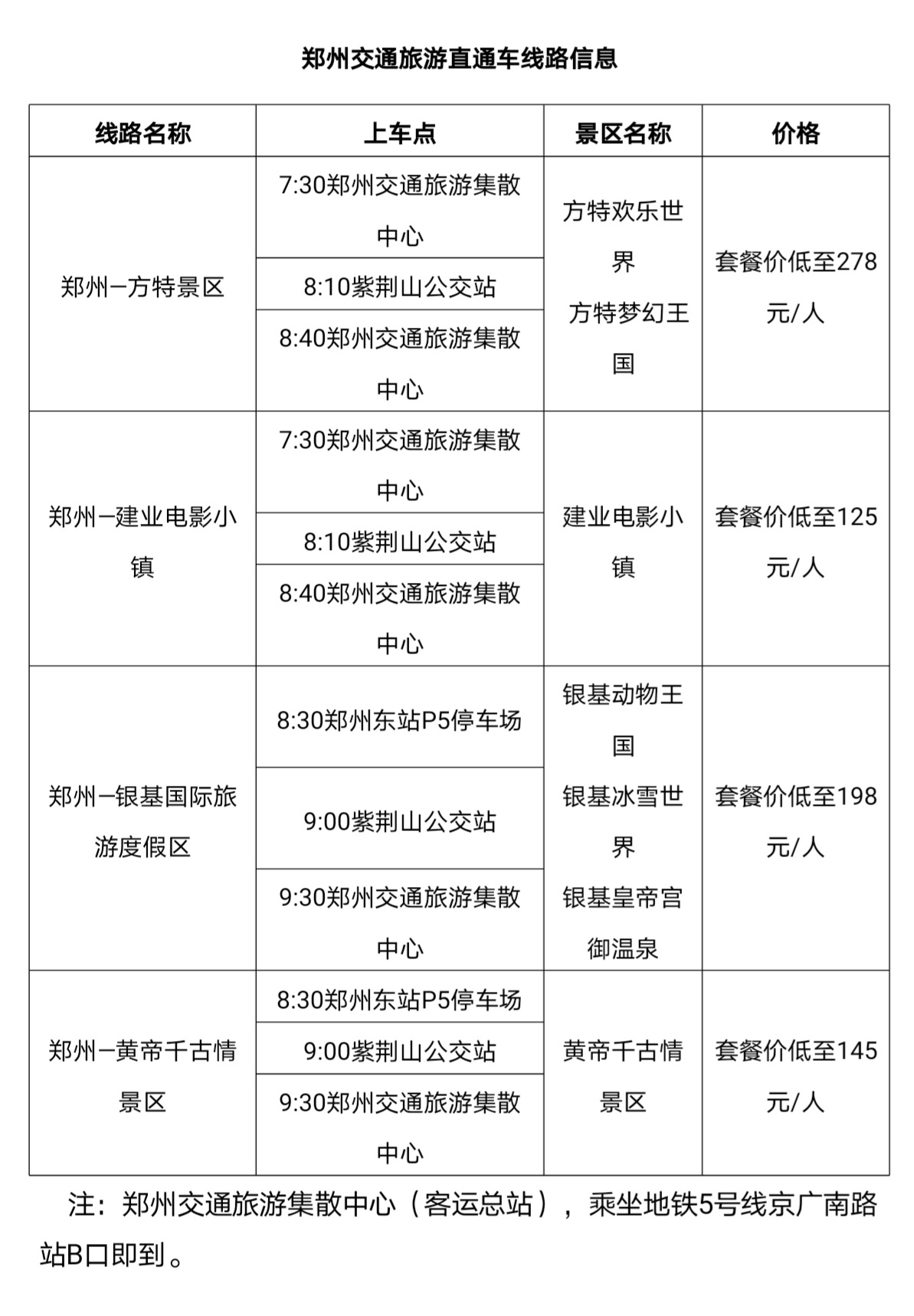
大河网讯(记者 祝传鹏 通讯员 汪军) 2月25日,大河网记者从郑州交运集团获悉,为进一步满足市民游客探春踏青的出行需求,郑州交通旅游集散中心将于2月27日上午开通郑州至黄帝千古情景区和郑州至银基国际旅游度假区两条旅游直通车线路。

这也是继方特欢乐世界景区直通车和建业华谊兄弟电影小镇直通车成功开通之后,郑州交通旅游集散中心推出的又一组近郊游旅游直通车。

两条直通车线路分别采用豪华大巴(中巴)车型,均是每日一班,单程票价20元,往返票价35元。旅游直通车具有报名便捷、价格实惠,产品均为热点线路的特点。

郑州交通旅游集散中心(原客运总站)旅游直通车,逢节假日及景区主题活动,将根据客流情况适时增发班次,努力给游客和市民提供自由灵活的旅游出行方式。    

乘客可微信扫描二维码小程序“豫州行汽车票城际拼车快车预定”,在页面中找到城际快车进行订票。


地址:北京市定慧西里乙18号  联系电话:010-88117470 18610823131  邮    箱:2425268412@qq.com

网站备案/许可证:京ICP备2025111695号   京公网安备 11010802046001号 信息网络传播视听节目许可证:0110537号

广播电视节目制作  音像制品制作  电影摄制发行  统一社会信用代码证号:91110102MA0093EQ6R

每日新闻网 http://www.everyday-news.com 提供最新国内外新闻及新闻资讯  常年法律顾问:北京友斌明录律师事务所

                 

XML